VOCs在線監測:關于VOCS來源、危害與治理的詳細介紹
世界衛生組織和美國環境保護署認為,空氣中的苯濃度為0.3μg·L-1,每百萬接觸人口中就有4至8人暴露于白血病的危險中,而這種危險與揮發性有機化合物的濃度成正比。它們可能通過飲食和吸入對人體健康產生不利影響。 2012年以來,環保部與北京,河北,天津,上海,江蘇,廣東,內蒙古等地集中開展了VOCS治理和監測。那么,關于VOCS,我們需要了解哪些常識?

1. VOCS背景
2012年10月,環境保護部,國家發改委和財政部共同發布了《重點地區大氣污染防治十二五規劃》,要求重點產業發展到完善揮發性有機化合物污染防治體系。
2013年5月,環境保護部發布了《揮發性有機化合物污染防治技術政策》,首次就揮發性有機化合物污染的防治策略和方法提供了指導。
2013年9月,《空氣污染預防和控制行動計劃》要求促進揮發性有機化合物的污染控制。
2014年12月,《石化行業揮發性有機化合物綜合整治方案》提出,到2017年,全國石化行業將基本完成VOCs的綜合整治,與之相比,VOCs的總排放量將減少30%以上。與2014年。
2016年1月,新修訂的《大氣污染防治法》對生產揮發性有機化合物的生產和服務活動提出了防治要求。
2016年1月,環境保護部長陳濟寧在全國環境保護工作會議上提出,2016年全面推進石化行業VOC的綜合整治,在化工,工業涂料,包裝印刷等行業大力推廣VOC。
2017年6月,環保部發布的《大氣污染物綜合排放標準》也對VOCS排放量進行了重大修訂。
從7月1日起強制執行的國家油漆標準“ GB18582-2001室內裝飾材料和內墻涂料有害物質限制”中的VOC含量定義為:“油漆中的總揮發物含量是從含水量中扣除的,是油漆中揮發性有機化合物的含量。”一般而言,材料中所含的VOC越少,對人體的危害就越小,國家涂料標準對內墻涂料中VOC含量的要求是:每升不超過200克。
國外發達國家對涂料中VOC含量有嚴格的限制。在歐盟,第一種(啞光型)涂料每升不得超過30克,第二種(亮型)涂料每升不得超過200克;而在中國,國家環境保護總局發布的最新水性內墻涂料環境標志產品認證要求規定,VOC不得超過每升100克。北京的《室內裝飾涂料安全,健康和質量評估規定》規定,VOC必須低于每升125克。
2. VOCS定義
在我國,VOCS(揮發性有機化合物)是指常溫下飽和蒸氣壓大于70 Pa,常壓下沸點低于260°C或20℃下蒸氣壓大于或等于10 Pa的有機化合物。所有有機化合物具有相應的揮發性。
3. VOCS來源

VOCS主要來自自然資源和人為資源。我們無法控制自然資源,人造資源可以得到改善。除運輸外,人為來源還包括工業企業和生活服務型工業企業,例如制藥,煉油,石化,有機化工,煉焦,煉鋼和軋制,木材加工,家具制造,運輸設備制造,11個重點行業如表面涂層和印刷;生活服務行業包括餐飲油煙,服裝干洗和汽車維修。
四.VOCS類型

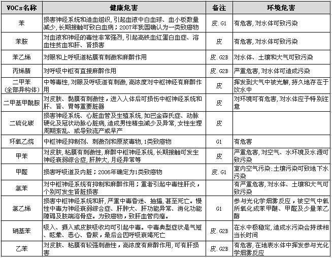
就化學結構而言,VOCS可分為八類:烷烴,芳烴,烯烴,鹵代烴,酯,醛,酮等。它的主要成分是烴,鹵代烴,氧烴和氮烴,包括苯系列,有機氯化物,氟利昂系列,有機酮,胺,醇,醚,酯,酸和石油烴化合物。
目前,已鑒定出300多種揮發性有機化合物。其中,美國環境保護署(EPA)列出的優先污染物清單中有50多種是揮發性有機化合物。
五。 VOCS危害

VOCS具有許多難聞的氣味,并顯示出不同的毒性和刺激性。它可能導致機體免疫力失衡,影響中樞神經系統功能,并引起頭昏,頭痛,嗜睡,虛弱,胸悶等癥狀。在嚴重的情況下,它會損害消化系統。 ,肝功能和造血系統等。VOCS不僅是主要的污染源,而且會引起光化學煙霧等二次污染。
環境中的VOCS是光化學反應的前兆。在陽光下,VOC與空氣中的氮氧化物和其他懸浮顆粒發生反應,形成臭氧和光化學煙霧,嚴重危害人體健康。當陽光強烈,溫度高,云量小且紫外線強時,更容易形成臭氧污染。
六。 VOCS治理迫在眉睫
環境保護部大氣管理司司長劉炳江說,目前我國以PM2.5和臭氧為特征的復雜空氣污染形勢嚴峻。 VOCS是導致臭氧污染的重要前體,同時,它對PM2.5的生產也具有重要影響。但是,目前的揮發性有機化合物的處理技術還很不均衡,還沒有達到二氧化硫,氮氧化物,煙塵的水平。他們尚未組建具有駕駛能力的領先公司。低質量和低價格競爭的問題是突出的。 VOCS監視功能不足。便攜式監控設備等無法滿足法規要求,這對環保行業而言既是機遇,也是考驗。
據了解,環境保護部將在不久的將來頒布《預防和控制揮發性有機化合物污染第十三個五年計劃》(以下簡稱“計劃”)。征求意見稿已經向公眾發布,并提出了“十三五”期間總需求中VOCS的預防和控制。
其中,“計劃”將在京津冀及周邊地區,長三角,珠江三角洲,成渝,湖北武漢及其周邊地區,遼寧中部,陜西關中和湖南長株潭。繁重的區域。同時,在全國范圍內的石化,化工,包裝和印刷,汽車等工業涂料和運輸源,石油儲藏,運輸和銷售等關鍵行業中促進VOCS污染的預防和控制,開展一批重點減排工作,加強芳香烴,烯烴,炔烴,醛,酮等活性VOCS物質的減排,建立完善的管控體系。優化生產工藝計劃,加強對無組織廢氣排放的控制,采取封閉收集措施,采取回收利用措施,并安裝難以使用的有效處理措施。
7. VOCS治理方法
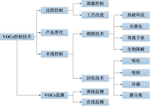
根據大氣中VOCS的生成原理和VOCS的理化性質,其控制技術可分為過程控制和終端控制兩大類。過程控制的目標是VOCS的生產過程,從VOC的原理上減少VOCS的產生,并且通常通過過程改進,技術改造和泄漏控制來實現。最終控制針對VOCS的化學特性,側重于VOCS廢氣的處理,使用燃燒和分解等方法來控制VOCS排放。

1.熱破壞法
熱破壞法是指有機氣體的直接和輔助燃燒,即VOC,或使用合適的催化劑來加速VOC的化學反應,并最終降低有機物的濃度以使其不再有害。熱破壞法對低濃度有機廢氣的處理效果更好。因此,它已被廣泛用于處理低濃度廢氣。
2.吸附方式
有機廢氣中的吸附方法主要適用于低濃度,高通量的有機廢氣。在這一階段,這種有機廢氣的處理方法已經相當成熟,能耗相對較小,但是處理效率很高,可以完全凈化有害有機廢氣。實踐證明,該治療方法值得推廣應用。但是,該方法也具有某些缺點。所需設備較大,工藝流程較復雜;如果廢氣中有很多雜質,很容易引起人員中毒。
3.生物處理方法
從處理的基本原理出發,有機廢氣的生物處理是利用微生物的生理過程將有機廢氣中的有害物質轉化為簡單的無機物質,例如CO2,H2O和其他簡單的無機物質。這是一種無害的有機廢氣處理方法。
4.變壓吸附分離純化技術
變壓吸附分離和純化技術利用了可以吸附在固體材料上的氣體成分的特性。在有機廢氣和分離提純裝置中,氣體的壓力將在一定程度上變化,并且通過該壓力變化來處理有機廢氣。
5.氧化方法
氧化法是最適合VOC的處理技術和方法,該方法有毒有害,不需要回收。氧化方法的基本原理:VOC和O2發生氧化反應,生成CO2和H2O。氧化反應類似于化學燃燒過程,但是由于相對較低的VOC濃度,在化學反應中不會產生可見的火焰。
6.液體吸收法
液體吸收方法是指通過使吸收劑與有機廢氣接觸而將有機廢氣中的有害分子轉移至吸收劑,從而達到分離有機廢氣的目的。該處理方法是典型的物理和化學過程。將有機廢氣轉移至吸收劑后,通過分析方法將吸收劑中的有害分子去除,然后進行回收利用,從而實現了吸收劑的重復使用。但是對于不溶于水的廢氣(例如苯),只能通過化學方法將其除去,即通過有機廢氣與溶劑之間的化學反應除去然后再除去。
7.冷凝水回收方法
在不同的溫度下,有機物質的飽和度是不同的。縮合回收法利用有機物的特性發揮作用。通過降低或增加系統壓力,蒸汽環境中的有機物會因冷凝而被萃取。在冷凝和萃取之后,有機廢氣可以被相對高度純化。缺點是操作相對困難,并且在室溫下用冷卻水很難完成。它需要冷卻冷凝水,因此需要更多的成本。該處理方法主要適用于高濃度,較低溫度的有機廢氣的處理。
有數十種用于VOC的常規處理技術,但是使用單一處理技術通常很難獲得所需的結果。有必要鼓勵企業從源頭上進行控制,但完全不使用含有揮發性有機化合物的原料是不現實的。因此,該公司要做的是根據實際情況,綜合采用多種處理技術來選擇原材料,生產工藝和管道末端排放物。
最新產品
同類文章排行
- 空氣中各氣體的含量、體積比和質量比
- 非甲烷總烴NHMC限值60, 江蘇地標《大氣污染物綜合排放標準》發布!
- 什么單位必須安裝廢氣VOCs在線監測系統?
- 碳排放監測系統—麥越環境助力建設碳中和示范園區
- vocs在線監測設備是什么?VOCS在線監測系統包含哪些部分?
- VOCs在線監測:《環境空氣總烴甲烷和非甲烷總烴的測定標準》HJ 604-2017
- HJ 38-2017 固定污染源廢氣非甲烷總烴連續監測系統技術要求及檢測方法
- 做voc在線監測系統的都有哪些?例如PID.FID,還有其他嗎
- vocs在線監測設備多少錢
- VOCs在線監測設備該怎么選擇?





